湖北自考免考時間是什么時候?
2023-04-14 來源:教育在線
各類高等學校專科以上(含專科)畢業生以及高等教育自學考試專、本科畢業生,報考我省高等教育自學考試專科或本科專業,除按照上述規定免考課程外,還可免考與原所學專業相對應的課程。那么湖北自考免考時間是什么時候呢?
點擊進入:自考有疑問、不知道如何選擇主考院校及專業、不清楚自考當地政策,點擊立即了解>>

湖北自考免考時間:上半年湖北自考免考申請時間:每年3月中下旬(包括前置學歷認證,申請報名,確認)。下半年湖北自考免考申請時間:每年9月中下旬(包括前置學歷認證,申請報名,確認)。
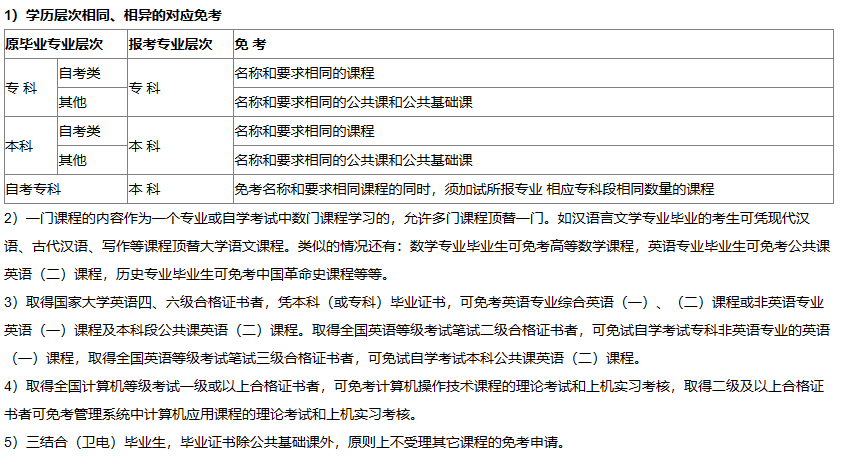
湖北自考免考事項

以上是關于成人自考的相關內容,考生想要獲得更多關于自考的相關資訊,如成人自考報名時間、考試時間、報考條件、備考知識、相關新聞等,敬請關注教育在線自考考試頻道。
熱門推薦:
自考有疑問、不知道如何選擇主考院校及專業、不清楚自考當地政策,點擊立即了解>>
推薦閱讀:

· 











