<strike id="1jt9v"><dl id="1jt9v"></dl></strike>
<strike id="1jt9v"></strike>
<strike id="1jt9v"><dl id="1jt9v"></dl></strike><strike id="1jt9v"><i id="1jt9v"></i></strike><ruby id="1jt9v"></ruby><strike id="1jt9v"></strike>
<span id="1jt9v"><i id="1jt9v"></i></span><span id="1jt9v"><dl id="1jt9v"><ruby id="1jt9v"></ruby></dl></span>
<span id="1jt9v"><video id="1jt9v"></video></span>
<span id="1jt9v"><dl id="1jt9v"><ruby id="1jt9v"></ruby></dl></span>
<strike id="1jt9v"></strike>
<strike id="1jt9v"><dl id="1jt9v"><del id="1jt9v"></del></dl></strike>
<strike id="1jt9v"></strike> <th id="1jt9v"></th>
<span id="1jt9v"></span>
<strike id="1jt9v"></strike>
<strike id="1jt9v"></strike>
<span id="1jt9v"><video id="1jt9v"><strike id="1jt9v"></strike></video></span>
資訊/公告
上海
創辦日期:1909年
主辦內容:成人高考
單位屬性:公辦
主管單位:上海海事大學
電話:021-58856269
網址:http://cec-seafarer.shmtu.edu.cn
郵箱:yeda@shmtu.edu.cn
地址:上海市浦東大道2600號
院校概況
上海海事大學繼續教育學院是上海海事大學下屬的二級學院,下設船員培訓、航海職教、函授夜大和陸上職業培訓等部門。學院與上海船員培訓中心,按兩塊牌子、一套班子方式進行運作,下設船員培訓部、函授夜大部、繼續教育部、航海職教部四個教學管理機構,分別負責組織各類船員參加國家海事局適任證書的考證培訓和特殊培訓,成人學歷教育本、專科和專業證書教育,交通系統高中層次管理干部和技術干部崗位培訓和繼續教育以及面向上海及浦東的各類技術培訓,高級船員培養項目。2015年,繼續教育學院上海船員培訓中心整體搬遷至浦東大道2600號海事大學港灣校區。上海海事大學繼續教育學院是上海海事大學下屬的二級學院,與上海船員培訓中心,按兩塊牌子、一套班子方式進行運作,下設船員教育與培訓部、成人學歷教學部和和市場開發部三個教學管理機構,分別負責高級船員定單式培養項目和組織各類船員參加國家海事局適任證書的考證培訓和特殊培訓,成人學歷教育本、專科和專業證書教育,交通系統高中層次管理干部和技術干部崗位培訓和繼續教育以及面向上海及浦東的各類技術培訓。2015年,繼續教育學院上海船員培訓中心整體搬遷至浦東大道2600號海事大學港灣校區。繼續教育學院的優勢和特長為航運類高等教育和專業培訓,上海船員培訓中心的優勢為提供廣泛的、系統的航海專業適任和技術培訓,特別是在高級船員方面。學院/中心的培訓規模和質量在上海市和國家交通運輸系統有一定的聲譽和影響。據統計,經我院船員培訓部培訓的船長、輪機長、大副、大管輪、三副、三管輪共計3萬多人次,培訓質量在全國名列前茅,船員教育與培訓部運作具有特色的、訂單式培養的中外合作教育培訓項目,其特色在于船東全面參與航海教育培訓過程、注重英語能力培養和航海職業道德養成,這一項目吸引了諸如COSCO、NYK、V-SHIPS、SINO-CHEM、SEASPAN等國際大航運公司的積極參與;成人學歷教學部自1985年恢復招生以來,從單一的函授教育發展到函授、業余(夜大)、脫產(成人高職)等多種形式的教育,培養規格從原先單一的專科學歷教育發展到現在的專科、本科以及專升本等多層次的學歷教育,現有本科專業2個,專升本專業7個;市場開發部為交通運輸部系統、國內外航運公司中高級管理干部舉辦航運管理、貨運代理、物流運輸、電子商務、金融財會、集裝箱運輸、外輪理貨等專業培訓,同時向社會提供英語口譯、計算機、會計繼續教育等職業資格培訓,并根據企業的需求,提供各類定單式培訓課程。上海海事大學繼續教育學院/上海船員培訓中心緊跟國際海事新發展,堅持質量為先、以顧客為中心的辦學方針和廣泛聯系航運界的溝通機制,充分利用上海海事大學在師資、設備設施、航運學科和專業知識的發展、良好的航海教育培訓經驗以及所有其他方面的條件、積累,不斷推進航海教育培訓的國際化、專業化和特色化,為國內外航運業提供高質量的專業教育培訓服務。

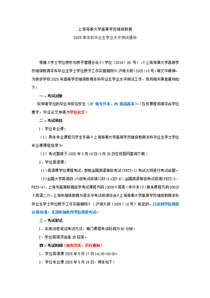
上海海事大學高等學歷繼續教育2025年本科畢業生學業水平測試通知

2025-03-03來源: 教育在線

上海海事大學高等學歷繼續教育2025年本科畢業生學業水平測試通知

上海海事大學高等學歷繼續教育2025年本科畢業生學業水平測試通知

上海海事大學高等學歷繼續教育2025年本科畢業生學業水平測試通知

上海海事大學高等學歷繼續教育2025年本科畢業生學業水平測試通知

上海海事大學高等學歷繼續教育2025年本科畢業生學業水平測試通知

欧美激情在线观看