青海省2024年上半年高等教育自學考試成績發布及畢業申請的通告
2024-04-25 來源:教育在線
本文內容僅供參考,包含費用、分數等具體信息以本省教育考試相關部門公告、院校公告、報名系統提示為準。
【導語】教育在線自學考試頻道從青海教育考試網了解到《青海省2024年上半年高等教育自學考試成績發布及畢業申請的通告》已公布,具體如下:
重要提示:為保護考生賬號安全,自2024年下半年報名報考起,登錄自學考試考生服務平臺須進行手機短信驗證。如原手機號碼不再使用,請考生務必攜帶本人身份證原件前往考區現場申請變更(工作日上班時間內),以免屆時無法登錄。
一、成績發布
(一)發布時間
青海省2024年上半年高等教育自學考試成績將于4月26日9時發布,屆時考生可登錄青海省自學考試考生服務平臺(https://zxks.qhjyks.com:9527/login,以下簡稱服務平臺),點擊“查詢-當次考試成績”查看成績。需要《課程合格證》的考生,可在服務平臺自行打印。
(二)成績復核
對考試成績有疑義的,請考生本人于4月26日至29日(工作日上班時間內)在服務平臺提交復核申請并持身份證原件到報考考區填寫成績復核申請表,未到考區填寫申請表者視為放棄成績復核。考生可于4月30日17時后登錄服務平臺查詢成績復核結果。
(三)其他事宜
成績公布后,請考生及時聯系主考學校,按學校要求參加實踐性環節考核或畢業論文答辯。
二、畢業申請
(一)時間安排
1.網上申請:5月20日9時至5月23日12時;
2.現場審核確認:5月20日9時至5月23日18時。
(二)申請方式
請考生通過服務平臺提交畢業申請后(無需等待審核)攜帶相關材料前往考區現場審核確認(他人不得代辦)。未按規定時間進行現場審核確認的本次不再補辦,可參加下一批次畢業申請。
(三)申請條件和所需材料
1.畢業申請條件、所需材料詳見《青海省高等教育自學考試畢業審定工作實施細則(試行)》(點擊查看)和《青海省高等教育自學考試指導委員會關于調整青海省高等教育自學考試專業考試計劃的通知》(點擊查看)。
2.請申請本科畢業的考生提前安裝登錄“學信網”手機APP,掃描二維碼選擇用于自考本科畢業申請的學歷信息,授權學信網將本人學歷信息推送給服務平臺。
3.如在服務平臺查詢不到前期已合格的實踐課或畢業論文成績,請考生于5月14日前聯系主考學校錄入成績。如規定時間內沒有完成成績錄入,導致無法按期申請畢業的,責任由考生自負。
4.請考生按照《青海省高等教育自學考試畢業證書電子注冊圖像采集規范及信息標準》(點擊查看)提前準備符合要求的圖像。建議考生前往專業照相館采集信息,不要使用修圖軟件等自行制作。如因考生上傳不符合標準的圖像信息導致未能通過教育部核查的,本次不再補辦,可參加下一批次畢業申請。
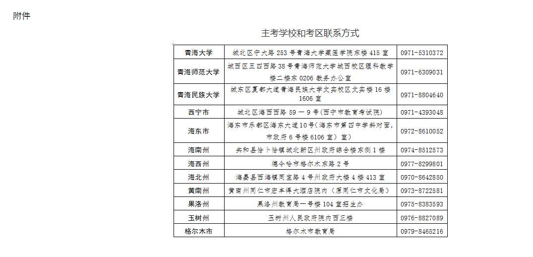
附件:主考學校和考區聯系方式
青海省教育招生考試院
2024年4月25日













