2024年上半年浙江省高等教育自學考試課程免考辦理公告
2024-05-06 來源:教育在線
【導語】教育在線自學考試頻道了解到浙江省教育考試院《2024年上半年浙江省高等教育自學考試課程免考辦理公告》已公布,具體如下:
2024年上半年浙江省高等教育自學考試課程免考辦理公告
2024年上半年浙江省高等教育自學考試課程免考辦理即將開始,現將有關事項公告如下:
一、課程免考申請登記的時間為5月11日00:00-20日24:00,現場提交材料的時間由各設區市教育考試機構確定并在其網站公告。考生須按時進行免考申請登記和提交材料,逾期不受理。
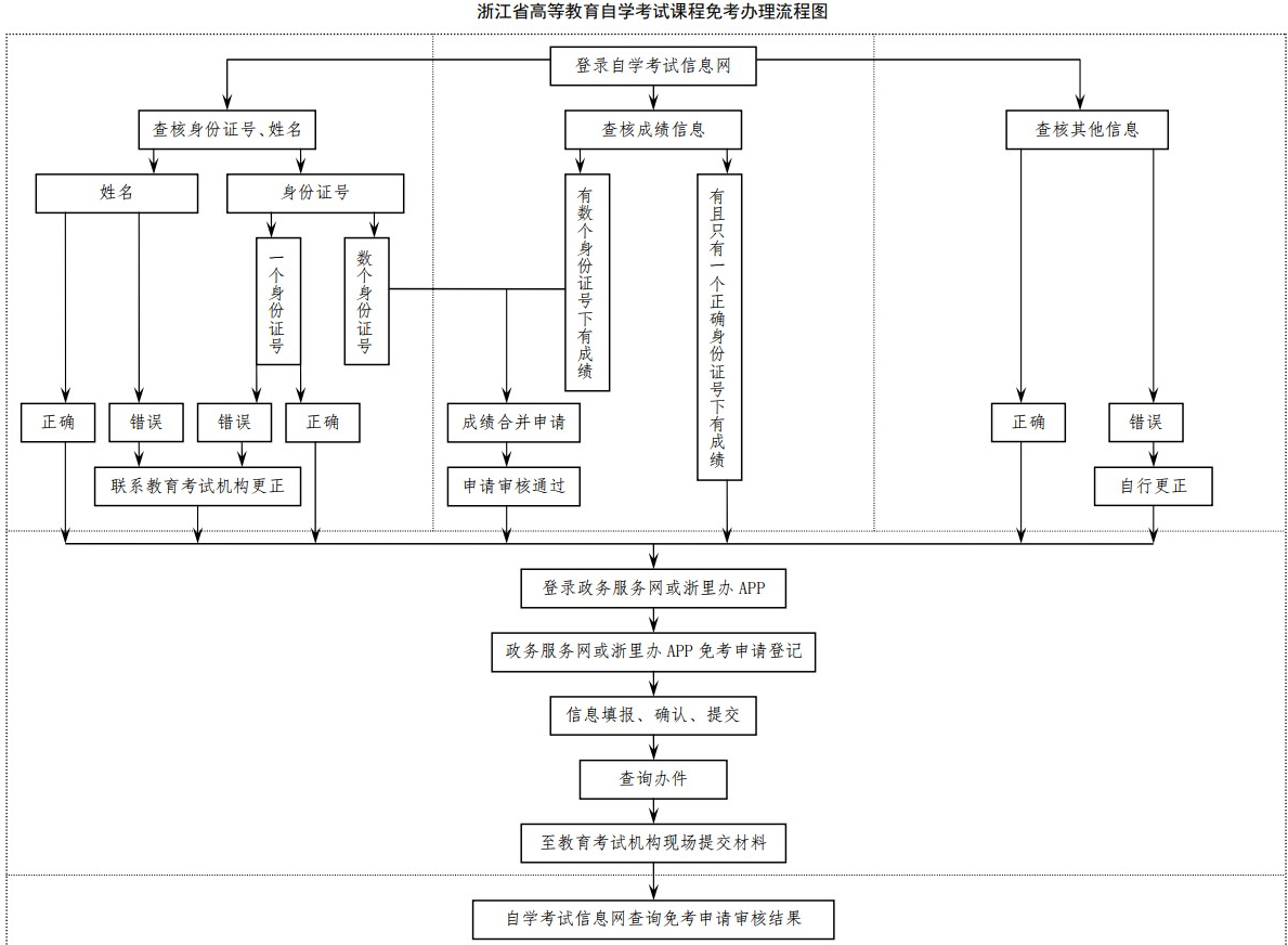
二、課程免考申請登記前,考生須查詢核對個人信息(姓名、身份證號、準考證號等)和課程成績信息,并在規定時間內更正有誤的個人信息或課程成績信息。
三、更正和免考辦理的具體時間、步驟、要求及注意事項請參看《浙江省2024年上半年高等教育自學考試課程免考辦理考生指南》(附件)。

設區市 | 網站地址 | 聯系電話 |
杭州 | http://www.hzjyksy.cn/category/id478753266383482134315.htm | 0571-85866677 |
寧波 | http://nbeea.nbedu.net.cn/school/Zxks.aspx | 0574-87320594 |
溫州 | http://edu.wenzhou.gov.cn/col/col1330312/index.html | 0577-88638063 |
嘉興 | http://jxksy.zjjxedu.gov.cn/col/col672/index.html | 0573-82087270 |
湖州 | http://huedu.huzhou.gov.cn/col/col1229692005/index.html | 0572-2056843 |
紹興 | http://www.sxszsks.cn/zxks | 0575-85119802 |
金華 | http://jyj.jinhua.gov.cn/col/col1229072239/index.html | 0579-82469623 |
衢州 | http://jyj.qz.gov.cn/col/col1536869/index.html?key | 0570-3089342 |
舟山 | http://zsjy.zhoushan.gov.cn/col/col1229137168/index.html | 0580-2049952 |
臺州 | http://jyj.zjtz.gov.cn/col/col1229046916/index.html | 0576-88582087 |
麗水 | http://jyj.lishui.gov.cn/col/col1229252537/index.html | 0578-2113661 |
附件:
浙江省2024年上半年高等教育自學考試課程免考辦理考生指南.doc
熱門推薦:
自考有疑問、不知道如何選擇主考院校及專業、不清楚自考當地政策,點擊立即了解>>
推薦閱讀:

· 











