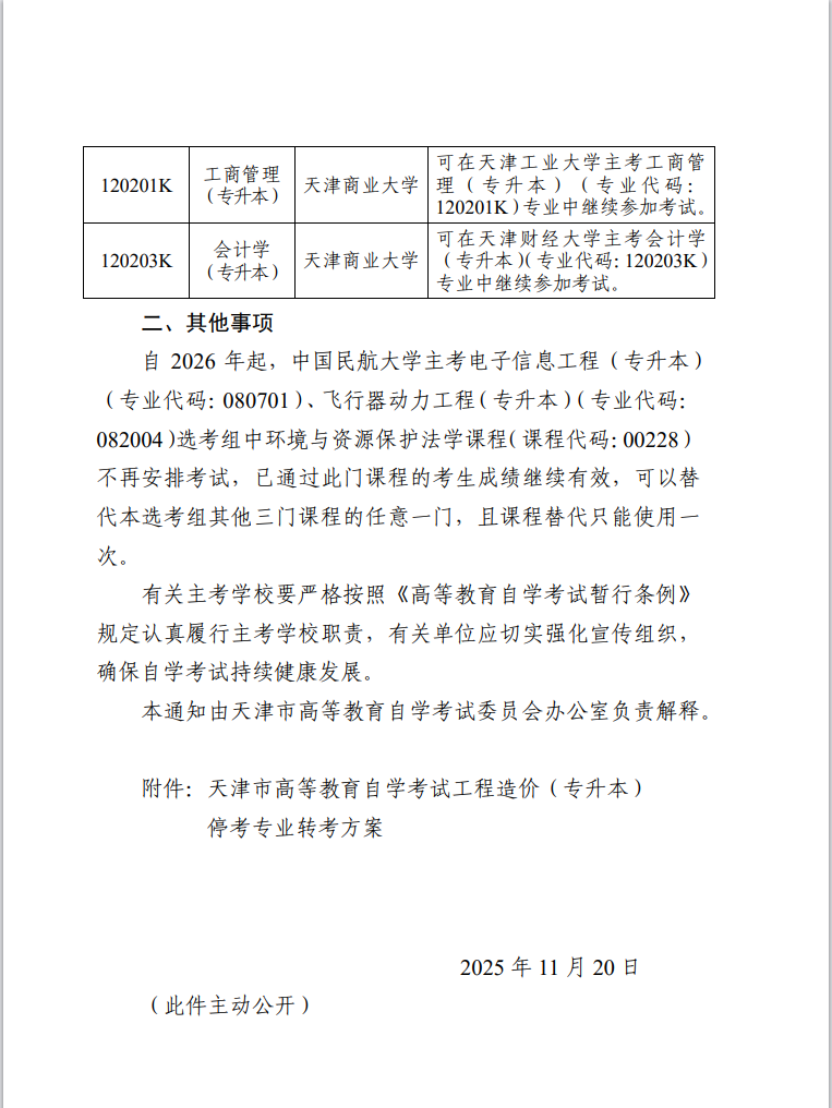
津考委高發〔2025〕3號-市考委關于天津市高等教育自學考試停考相關專業的通知
2025-11-21 來源:中國教育在線
【導語】中國教育在線自學考試頻道從天津招考資訊網了解到《津考委高發〔2025〕3號-市考委關于天津市高等教育自學考試停考相關專業的通知》公告已發布,具體如下:
津考委高發〔2025〕3號-市考委關于天津市高等教育自學考試停考相關專業的通知



熱門推薦:
自考有疑問、不知道如何選擇主考院校及專業、不清楚自考當地政策,點擊立即了解>>
推薦閱讀:
2025-11-21 來源:中國教育在線
【導語】中國教育在線自學考試頻道從天津招考資訊網了解到《津考委高發〔2025〕3號-市考委關于天津市高等教育自學考試停考相關專業的通知》公告已發布,具體如下:
津考委高發〔2025〕3號-市考委關于天津市高等教育自學考試停考相關專業的通知



熱門推薦:
自考有疑問、不知道如何選擇主考院校及專業、不清楚自考當地政策,點擊立即了解>>
推薦閱讀:
(一)由于考試政策等各方面情況的不斷調整與變化,本網站所提供的考試信息僅供參考,請以權威部門公布的正式信息為準。
(二)本網站在文章內容出處標注為其他平臺的稿件均為轉載稿,轉載出于非商業性學習目的,歸原作者所有。如您對內容、等問題存在異議請與本站聯系,會及時進行處理解決。


