安徽省教育招生考試院關于印發《安徽省高等教育自學考試課程免考實施細則》的通知
2025-12-18 來源:教育在線
教育在線自學考試頻道了解到安徽省教育招生考試院關于印發《安徽省高等教育自學考試課程免考實施細則》的通知已公布,具體如下:
皖招考〔2025〕37號
安徽省教育招生考試院關于印發《安徽省高等教育自學考試課程免考實施細則》的通知
各市教育考試機構、主考學校、委托開考廳局、自考學習服務中心:
為進一步加強我省高等教育自學考試專業及課程建設,規范課程免考管理,經研究制定了《安徽省高等教育自學考試課程免考實施細則》,現印發給你們,請遵照執行并做好宣傳解釋工作。
安徽省教育招生考試院
2025年11月19日
安徽省高等教育自學考試
課程免考實施細則
為進一步規范高等教育自學考試課程免考管理工作,根據國務院《高等教育自學考試暫行條例》及全國考委《關于高等教育自學考試免考課程的試行規定》,結合我省實際,經研究制定安徽省高等教育自學考試課程免考實施細則。
一、免考對象
國家承認學歷的全日制普通高等學校、經國家教育部批準或同意備案的成人高等學校的研究生、本科、專科畢業生(含符合條件的結業生、肄業生和退學生)以及高等教育自學考試畢業生,報考高等教育自學考試的,均可按本規定實施免考。
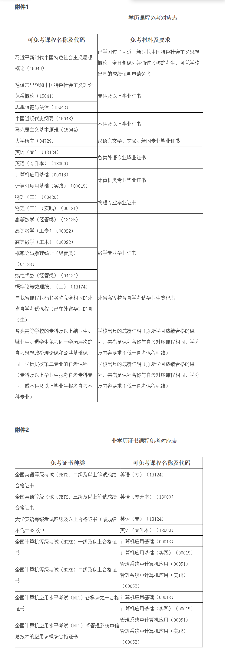
二、學歷課程免考規定(免考對應表見附件1)
(一)思想政治理論課的免考。
1.專科及以上畢業生報考自學考試專科專業,或本科及以上畢業生報考自學考試本科專業,可憑畢業證書申請免考該專業除“習近平新時代中國特色社會主義思想概論”(15040)以外的其他兩門思想政治理論課。
2.已學習過“習近平新時代中國特色社會主義思想概論”全日制課程并通過考核的考生,可憑學校出具的成績證明申請免考自考專、本科思想政治理論課“習近平新時代中國特色社會主義思想概論”(15040)。
(二)專科及以上畢業生報考高等教育自學考試各專業的考試,可憑畢業證書申請免考與原所學專業相應的公共基礎課程,具體如下:
1.數學專業畢業生可免考:高等數學(經管類)(13125)、高等數學(工專)(00022)、高等數學(工本)(00023)、概率論與數理統計(經管類)(04183)、線性代數(經管類)(04184)、概率論與數理統計(工)(13174);
2.各類外語專業畢業生可免考:英語(專)(13124)、英語(專升本)(13000);
3.物理專業畢業生可免考:物理(工)(00420);物理(工)(實踐)(00421);
4.漢語言文學、文秘、新聞專業畢業生可免考:大學語文(04729);
5.計算機類專業畢業生可免考:計算機應用基礎(00018)、計算機應用基礎(實踐)(00019)。
(三)報考同一學歷層次第二專業的免考。專科及以上畢業生報考自學考試專科專業,或本科及以上畢業生報考自學考試本科專業,可憑學校出具的成績證明申請免考課程名稱相同、學分及內容要求相同或低于原所學專業的課程。
(四)已取得省外高等教育自學考試畢業證書的考生可憑畢業生登記表申請辦理課程代碼和名稱完全相同的課程免考。
(五)各類高等學校的專科及以上結業生、肄業生、退學生報考高等教育自學考試各專業,可以免考同一學歷層次的課程名稱相同、學分和內容要求相同或低于原所學課程的自考思想政治理論課和公共基礎課。
三、非學歷證書免考規定(免考對應表見附件2)
(一)英語類證書考試
1.全國英語等級考試(PETS)
參加全國英語等級考試(PETS)二級及以上筆試成績合格者,可免考英語(專)(13124);參加全國英語等級考試(PETS)三級及以上筆試成績合格者,可免考英語(專升本)(13000)。
2.全國大學英語四、六級考試(CET)
獲得大學英語四級及以上證書者或成績不低于425分者可免考英語(專)(13124)、英語(專升本)(13000)。
(二)計算機類證書考試
1.全國計算機等級考試(NCRE)
獲得全國計算機等級考試(NCRE)一級及以上合格證書者,可免考計算機應用基礎(00018)、計算機應用基礎(實踐)(00019);獲得全國計算機等級考試(NCRE)二級及以上證書者,可免考管理系統中計算機應用(00051)、管理系統中計算機應用(實踐)(00052)。
2.全國計算機應用水平考試(NIT)
獲得全國計算機應用水平考試(NIT)各模塊之一合格證書者,可免考計算機應用基礎(00018)、計算機應用基礎(實踐)(00019);獲得全國計算機應用水平考試(NIT)“管理系統中信息技術的應用”模塊合格證書者,可免考管理系統中計算機應用(00051)、管理系統中計算機應用(實踐)(00052)。
四、免考說明
(一)課程說明
1.思想政治理論課包括:習近平新時代中國特色社會主義思想概論(15040)、毛澤東思想和中國特色社會主義理論體系概論(15041)、思想道德與法治(15042)、中國近現代史綱要(15043)、馬克思主義基本原理(15044)。
2.公共基礎課包括:大學語文(04729)、高等數學(經管類)(13125)、高等數學(工專)(00022)、高等數學(工本)(00023)、概率論與數理統計(經管類)(04183)、線性代數(經管類)(04184)、概率論與數理統計(工)(13174)、物理(工)(00420)、物理(工)(實踐)(00421)、英語(專)(13124)、英語(專升本)(13000)、計算機應用基礎(00018)、計算機應用基礎(實踐)(00019)。
(二)學分說明
自學考試課程標注的學分,每學分相當于18學時。
(三)各類高校的選修課、輔修課,非學歷教育的培訓、進修課程及不做考試要求的其他類考查課程均不在免考申請范圍。
(四)免考課程累計學分不超過專業畢業要求總學分的一半。
(五)在我省考籍庫中已有的高等教育自學考試課程合格成績可在不同專業使用。已取得合格成績的課程不予辦理免考。
五、免考辦理手續
參加安徽省高等教育自學考試,符合課程免考條件的,需由考生在申請辦理畢業手續時同時申請。
符合免考條件的考生,辦理免考時需提供以下材料:
(一)用于免考的畢業證書或等級證書原件;
(二)成績證明(須含:課程名稱、學時或學分、成績),可以是以下兩種形式:
(1)原畢業學校的學籍表或成績表復印件,并加蓋畢業學校或教務處的公章;或由畢業學校教務處出具的成績證明原件;
(2)人事檔案中本人原畢業學校的學籍表或成績表復印件,并加蓋組織或人事部門的公章。
六、偽造、涂改和提供假證明材料者,按國家有關規定嚴肅處理。
七、本規定自2026年起實施,與本規定不一致的,以本規定為準。本規定由安徽省教育招生考試院負責解釋。
附件:1.學歷課程免考對應表
2.非學歷證書課程免考對應表

熱門推薦:
自考有疑問、不知道如何選擇主考院校及專業、不清楚自考當地政策,點擊立即了解>>
推薦閱讀:

· 











