近日,教育部公布第四批全國黨建工作示范高校、標桿院系、樣板支部培育創建單位名單。經省級黨委教育工作部門推薦、資格審查、專家推薦、教育部黨的建設和全面從嚴治黨工作領導小組成員單位集中審議、結果公示,遴選產生了10個全國黨建工作示范高校、100個全國黨建工作標桿院系、1001個全國黨建工作樣板支部培育創建單位。各培育創建單位建設周期為2年,自通知發布日起至2026年3月。一起來看名單——
第四批“全國黨建工作示范高校”培育創建單位名單

第四批“全國黨建工作標桿院系”培育創建單位名單





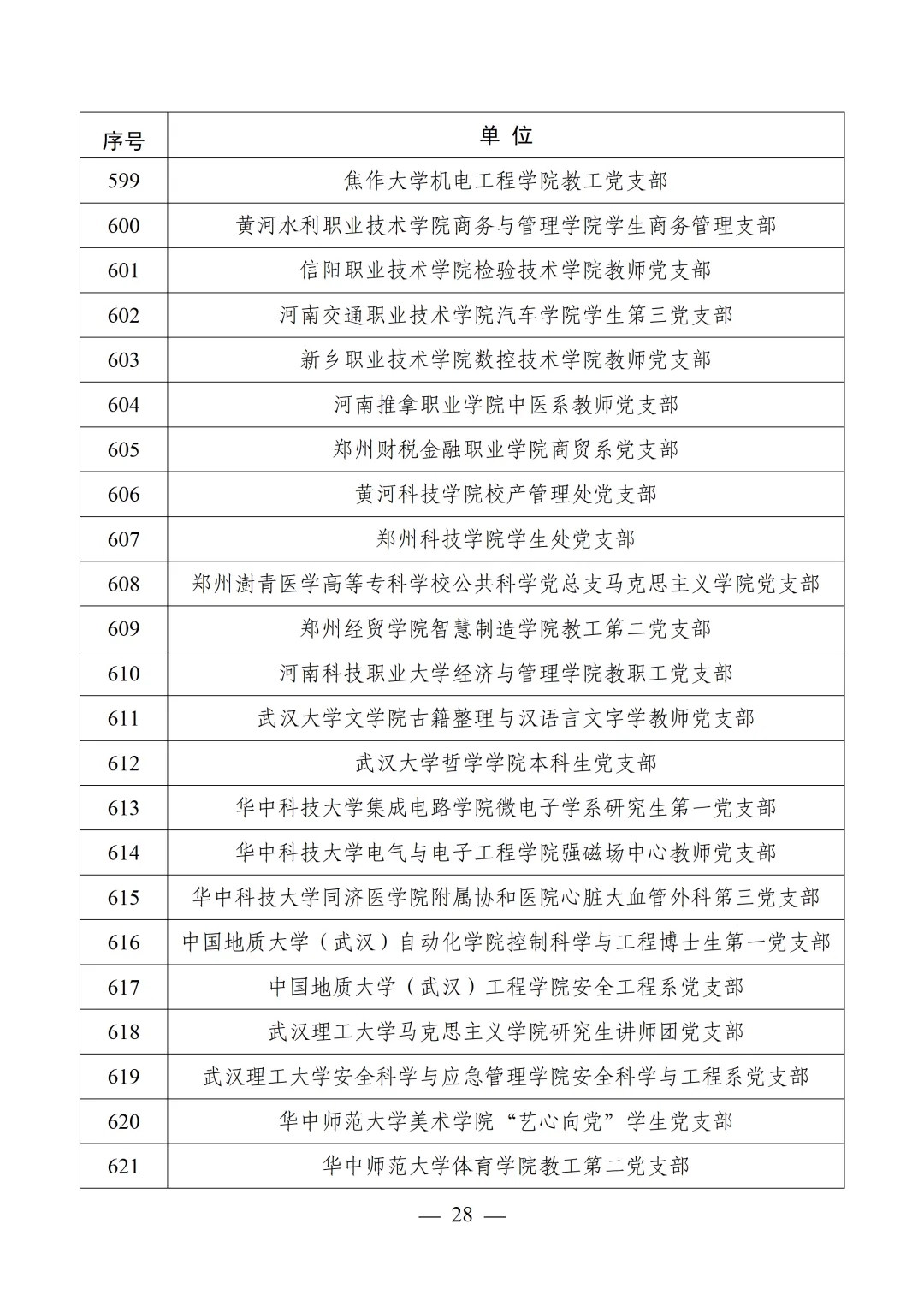
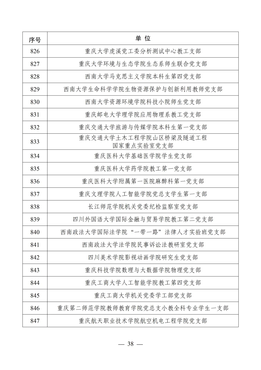
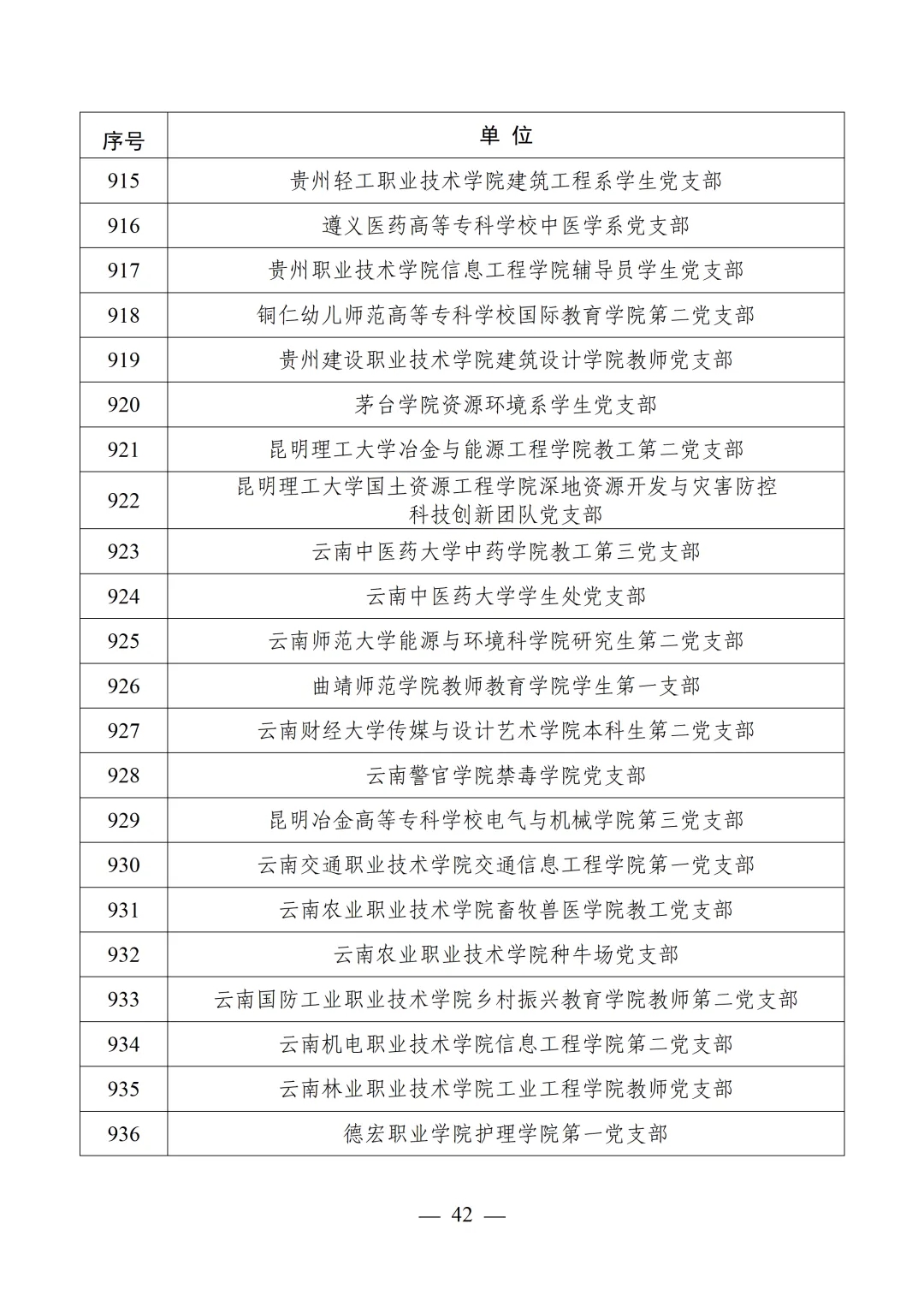
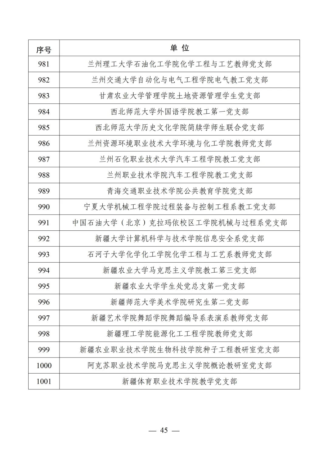
第四批“全國黨建工作樣板支部”培育創建單位名單
通知要求——
一、認真培育建設
各培育創建單位要按照教思政廳函〔2023〕17號文件所附的《第四批新時代高校黨建“雙創”工作重點任務指南》要求,堅持軟件建設和硬件建設相結合、統籌規劃和分步實施相結合、整體提升和品牌塑造相結合,按計劃、分步驟開展培育創建工作。教育部在全國高校思想政治工作網(http://www.sizhengwang.cn)上(以下簡稱全國高校思政網),為每個培育創建單位搭建網上工作平臺(平臺登錄賬號另行通知),各單位要及時在平臺上發布工作進展、經驗成效。
二、加強動態管理
堅持目標管理和過程管理相結合,委托高校思想政治工作創新發展中心(華中師范大學)對培育創建單位開展跟蹤評價。各培育創建單位應于2025年3月前提交中期建設進展情況報告,建設期滿提交工作總結報告、成果匯編和工作案例。教育部組織開展驗收,公布驗收評定結果,驗收通過的創建單位建設成果將面向全國高校推廣應用。培育創建單位所在屬地黨委教育工作部門和高校黨委,要加強工作指導,提供條件保障,加強示范引領,確保建設實效,引領帶動高校黨建工作質量整體提升。
① 凡本站注明“稿件來源:中國教育在線”的所有文字、圖片和音視頻稿件,版權均屬本網所有,任何媒體、網站或個人未經本網協議授權不得轉載、鏈接、轉貼或以其他方式復制發表。已經本站協議授權的媒體、網站,在下載使用時必須注明“稿件來源:中國教育在線”,違者本站將依法追究責任。
② 本站注明稿件來源為其他媒體的文/圖等稿件均為轉載稿,本站轉載出于非商業性的教育和科研之目的,并不意味著贊同其觀點或證實其內容的真實性。如轉載稿涉及版權等問題,請作者在兩周內速來電或來函聯系。




中國教育在線














































